初二男生遭15人围殴刺伤3人获无罪
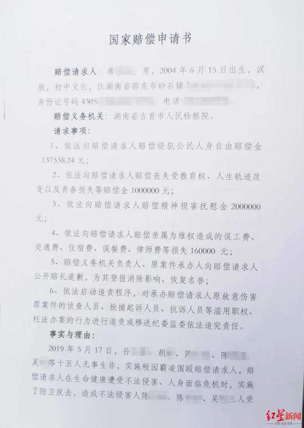
12月14日,湖南吉首“初二少年遭15人围殴反击刺伤3人”一案当事人小蒋的祖父蒋佑华从老家湖南邵东市,来到吉首市人民检察院,递交国家赔偿申请书。
↑12月14日,小蒋祖父向吉首市人民检察院递交国家赔偿申请书
蒋佑华告诉红星新闻记者,小蒋本人不愿再来到吉首这个“伤心之地”,因此由祖父及代理律师代为提交国家赔偿申请书。在申请书中,小蒋向吉首市人民检察院提出了近330万元的索赔诉求,其中包括侵犯人身自由赔偿金13.7万余元、丧失受教育权及青春损失100万元、精神损害抚慰金200万元等。
↑小蒋申请国家赔偿总计近330万元
根据红星新闻此前报道,2019年5月17日,湖南湘西州吉首二中的男厕所内,彼时尚未年满15岁的初二少年小蒋,遭到同年级15名学生的殴打。在混乱中,小蒋拿出一把事先准备好的折叠刀乱舞,刺伤了围攻他的3名学生。
2020年7月6日,吉首市法院作出一审判决,认为小蒋是在被他人殴打、生命受到严重威胁情况下,被迫进行自卫反击,属于正当防卫,判处无罪。
但吉首市检察院随后抗诉,认为小蒋并非孤立无援,可以向师长求助而未求助,不属于正当防卫。检方认为,应当以故意伤害罪追究其刑事责任。
时隔两年后,2024年11月9日,上级检察院认为,吉首市检察院的抗诉不当,决定撤回抗诉。这意味着,小蒋最终摆脱了“犯罪嫌疑人”的身份,成为无罪之身。
红星新闻记者获悉,从2019年8月被刑事拘留,至2020年7月一审判决无罪后被释放,小蒋被羁押了11个月,共计336天。
12月14日,小蒋代理律师、北京天平(长沙)律师事务所律师王永红向红星新闻记者介绍,被错误羁押时,小蒋是一名年仅15岁、正在接受义务教育的初二学生,因为错误羁押、错误抗诉,小蒋的学业被迫中断,原本成绩优秀的小蒋最终学习跟不上、丧失了进一步接受教育的机会。
王永红说,因此,经与小蒋及其亲属沟通,向吉首市人民检察院提出了“丧失受教育权、人生轨迹改变以及青春损失等赔偿金100万元”的诉求。
根据红星新闻此前报道,小蒋时任班主任证实,案发前小蒋的学习成绩在全年级中等偏上,数学成绩尤其好。小蒋本人也说,他还曾考过全班第一,但在案发后,由于被羁押11个月、获释后两年多一直背负“犯罪嫌疑人”身份,心理压力过大,最终无奈离开了校园。
在国家赔偿申请书中,小蒋提到,错误羁押及错误抗诉,致使其大好青春被耽误;多年诉讼缠身,最终扼杀了这名少年希望以求学用知识改变命运的人生愿望,人生轨迹因此被彻底改变。
“如果没有发生这些事,我也许能考上重点高中,现在也和同龄人一样在准备高考了。”
12月11日,小蒋在接受红星新闻记者采访时说,走出看守所后,他曾回到老家中学继续学习,但也因此前的遭遇被部分同学歧视、孤立,最终无心学习,中考成绩不理想的他后来去了当地一所职校。小蒋说,在职校期间,他同样因心理压力过大,最终选择辍学,先后在当地从事过餐厅服务生、酒店服务生、网吧管理员等工作。
红星新闻记者还获悉,除索赔丧失受教育权及青春损失100万元外,小蒋还提出了侵犯人身自由赔偿金13.7万余元、精神损害抚慰金200万元、亲属为维权造成的误工费等16万元的索赔诉求。
“孩子的一生已经被改变了,无论赔偿多少钱,也难以弥补这些损失。”12月14日,小蒋祖父蒋佑华对红星新闻记者说,除了索取经济赔偿外,他们还要求吉首市人民检察院依法启动追责程序,对相关办案人员办理错案的行为进行追责或移送纪委监委。
上一篇:男子高烧近40度睡觉掀被子直冒烟
下一篇:湖北宣恩17岁高一学生失联22天
版权声明:本文内容来自网络或第三方平台,内容仅供参考娱乐,只为传播更多内容,如有侵权,请联系本站删除!联系邮箱:ccx0414@qq.com
生肖谜语
-
掩耳盗铃是什么生肖
2023-06-11
-
阳春白雪打一个生肖2023
2023-06-09
-
朋友聚会好酒好菜都上是指什么生肖
2023-05-15
-
阳春白雪打一个生肖
2023-04-21
-
2023年属兔的是什么命?
2023-01-19
-
2023年犯太岁的生肖,2023年犯太岁的生肖如何化解?
2023-01-19
-
一衣带水中的水原指?
2023-01-08
-
名气十足是什么生肖,最佳解释
2022-11-20
-
嚎啕大哭是什么生肖,最新解释
2022-11-20
-
狭路相逢是什么生肖,最新解释
2022-11-20
热文
- 3 天
- 7天
-
在线婚恋服务平台用户体验
随着互联网的发展和普及,越来越多的人选择使用在线婚恋服务平台来寻找自己的另一半。这些平台提供了一个方便、快捷的婚恋交友平台,让用户能够更好地选择和认识合适的对象。在这篇文章中,我将分享一些关于在线婚恋...
-
本地线上婚恋平台运营
本地线上婚恋平台运营是近年来婚恋市场的一大趋势。随着人们生活压力的增加,时间的紧张,越来越多的单身人士开始选择线上婚恋平台来寻找另一半。本地线上婚恋平台运营着眼于本地市场,通过互联网技术,为单身人士提...
-
婚恋交友平台的意义
婚恋交友平台是现代社会中相当重要的一个网上交流平台,其意义不可忽视。这些平台提供了一个便捷的方式,让人们可以在这里寻找到合适的伴侣,以及结交志同道合的朋友。婚恋交友平台使得人们能够在繁忙的生活中更容易...
-
靠谱会婚恋平台推荐
婚恋平台成为了许多单身人士寻找真爱的首选工具。市场上的婚恋平台琳琅满目,让人难以取舍。为了帮助广大单身朋友选择一个靠谱的婚恋平台,我向大家推荐一家值得信赖的平台——靠谱会婚恋平台。靠谱会婚恋平台以其独...
-
姑苏婚恋平台报价
随着社交网络和互联网的普及,姑苏地区的婚恋平台也逐渐兴起。这些平台为姑苏的单身男女提供了一个便捷的交友平台,帮助用户寻找到自己心仪的伴侣。很多人都会关心姑苏婚恋平台的报价问题。姑苏婚恋平台的报价是根据...
-
正规本地婚恋平台排名榜
随着婚恋市场的火爆发展,越来越多的单身人士开始借助婚恋平台寻找自己的另一半。不同的婚恋平台之间质量和信誉存在着很大的差异。为了帮助单身人士选择合适的平台,现将正规本地婚恋平台进行排名榜如下:第一名:缘...
-
现代婚恋平台排名榜名单
现代婚恋平台排名榜名单是近年来备受关注的话题之一。随着人们对婚恋方式的改变和互联网的普及,婚恋平台成为了许多单身人士寻找伴侣的首选。第一名:世纪佳缘。作为国内最大的婚恋平台之一,世纪佳缘以其严格的用户...
-
女性加入婚恋平台收费
女性加入婚恋平台收费,这是一个引发争议的话题。对于一些人来说,这种做法是合理的,因为婚恋平台需要维持运营和提供优质的服务,所以对女性会收取一定费用。也有人持反对意见,认为这是对女性的一种歧视和不公平对...
-
婚恋平台牵线成功率对比
随着社交媒体和互联网技术的快速发展,婚恋平台在人们的婚恋观念中扮演着越来越重要的角色。不同的婚恋平台在牵线成功率上存在着明显的差异。本文将比较几个知名婚恋平台的成功率。让我们来看一下重量级的婚恋平台—...
-
线上婚恋相亲平台界面清晰
随着科技的不断发展,越来越多的人选择通过线上婚恋相亲平台来寻找自己的另一半。一个清晰、简洁的界面对于这样的平台来说至关重要。一个好的界面设计可以让用户更加方便快捷地使用平台,提高用户的满意度和体验。清...
-
婚恋平台最新报道内容
婚恋平台在社交媒体的兴起和技术的发展推动下,得到了广大单身男女的青睐。最新的报道显示,婚恋平台在满足人们寻找伴侣的需求方面取得了巨大的成功。一方面,婚恋平台提供了更多选择的机会。以往,人们可能只能在工...
-
德国婚恋交友平台排名
德国婚恋交友平台以其高质量的服务和成功的匹配率而著名。下面将介绍一些在德国备受欢迎的婚恋交友平台排名。Parship是德国最大的婚恋交友平台之一。它致力于为寻找长期伴侣的人提供服务,并以其科学的匹配算...
-
男女婚恋服务平台推荐
随着社会发展的不断进步,男女婚恋服务平台逐渐成为人们寻找爱情的新方式。这些平台通过互联网技术的运用,为单身男女提供了一个便捷、高效的相亲渠道。在众多的婚恋平台中,有几个值得推荐的平台。XX婚恋平台是一...
-
离异婚恋服务平台用户体验
离异婚恋服务平台是近年来兴起的一种专门为离异家庭提供婚恋交友服务的平台。我是该平台的一位用户,今天我想和大家分享一下我的使用体验。这个平台非常注重用户的隐私保护。在注册过程中,平台要求提供一些基本信息...
-
中老年人婚恋平台推荐
随着社会的进步和科技的发展,越来越多的中老年人开始积极参与婚恋活动,寻找属于自己的幸福。在这个数字化时代,中老年人婚恋平台成为了他们寻找爱情的重要途径。本文将为大家推荐几个值得关注的中老年人婚恋平台。...
-
精英婚恋平台红娘服务
现代社会中,人们对于婚姻的要求越来越高。不同于传统的相亲方式,精英婚恋平台的红娘服务成为越来越多优秀单身人士追求高品质婚姻的首选。所谓精英婚恋平台红娘服务,是指专业婚恋机构为客户提供的高效、专业的婚恋...
-
婚恋平台的价格区别
在现如今的社会中,婚恋平台已经成为了很多人寻找爱情及婚姻伴侣的首选方式。不同的婚恋平台之间存在着价格的区别,这也是很多人在选择平台时考虑的因素之一。婚恋平台的价格区别主要体现在会员费用上。一些知名的婚...
-
高新区婚恋平台费用
在现代社会,互联网的发展使得各类社交平台成为人们生活中不可或缺的一部分。婚恋平台作为其中的一种,帮助人们寻找自己的另一半。在中国的高新区,婚恋平台费用成为了人们讨论的一个热门话题。高新区婚恋平台费用可...
-
白领婚恋交友平台界面清晰
随着社交媒体的普及和人们对于婚恋需求的增加,各类婚恋交友平台应运而生,其中以白领婚恋交友平台为代表。这类平台以满足白领群体的婚恋需求为核心,旨在为白领精英提供一个高效、安全、便捷的交友平台。而其中尤为...
-
婚恋服务平台功能开发流程
婚恋服务平台已经成为了现代社会中人们寻找爱情和伴侣的重要途径。为了满足人们对婚恋服务的需求,开发一款高效、安全、功能全面的婚恋服务平台变得尤为重要。下面将介绍一下婚恋服务平台功能开发的流程。第一步是需...




















