连花清瘟胶囊有上百种替代药
近日,武汉市市场监管局发布新冠病毒感染居家治疗用药指引,同时向市民提供新冠病毒感染居家防治可选用药品目录。
问:“ 四类药品 ” 指的是什么?
“ 四类药品 ” 指的是止咳、退热、抗生素、抗病毒类药物。目前,武汉市已调整了线上线下购买 “ 四类药品 ” 的管理政策,即取消了实名登记上传购药信息,不得限制线上线下购买 “ 四类药品 ” 中的非处方药物等。
问:目前新冠病毒感染有没有特效药?
目前临床上尚没有可以治疗新冠的特效药,针对病毒感染大多采取的是对症治疗,通过合理使用药物来缓解、抑制出现的不适症状。
如咳嗽较为严重时,可以服用复方甘草合剂等止咳药;发热时,可以服用含阿司匹林、对乙酰氨基酚片等退热药。
问:家里囤积 “ 四类药品 ” 有必要吗?
对于新冠病毒感染引起的呼吸系统疾病,无症状者无需药物治疗,如出现发热、咳嗽等症状,可进行对症处置。
鉴于绝大多数新冠病毒感染者无症状,因此家里备置大量的 “ 四类药品 ”,即止咳、退热、抗生素、抗病毒等药物是没有意义的。
现在市场上能够对症治疗呼吸道疾病的药物品种丰富,完全可以保障公众用药需求,没必要盲目囤药。
问:“ 四类药品 ” 可以随便服用吗?
用于新冠病毒感染对症治疗的退热、止咳、抗生素、抗病毒这四类药物,通常用于治疗流行感冒,公众都比较熟悉,但也不可随便使用。
各种感冒药主要成分大同小异,随便服用感冒药,特别是退热药与其他感冒药同服,会造成药物累加、超剂量引起药物的不良反应。
问:连花清瘟有何替代品?
近日,国务院联防联控机制发布《新冠病毒感染者居家治疗常用药参考表》,连花清瘟颗粒 / 胶囊在列。
全国各地调整了线上线下购买 “ 四类药品 ” 的管理政策后,一些药品出现了一盒难求和涨价的现象。
其实,可替代品种有很多。以连花清瘟为例,类似的中成药还有上百种。
从中医原理上讲,连花清瘟是治疗风热外感的药物,也就是说,凡是在说明书上写明有治疗风热感冒、疏风、清热、化湿、解毒等作用的中成药,都能够缓解新冠病毒感染导致的身体不适症状。
因此,不需要拘泥于某个单一药物,其他很多中成药如金银花、金花清感、柴胡口服液、清热解毒口服液等也可以选用,消费者可到药店感冒药专柜选择或由药师推荐代替用药品种。
问:哪些人群退热不能服用布洛芬?
常用退热药有:阿司匹林、对乙酰氨基酚、布洛芬、氨基比林、双氯芬酸钠等。用得最多的还是对乙酰氨基酚(即扑热息痛),多数感冒药都含有此成分。
近期布洛芬市场较吃紧,只是暂时现象,全国布洛芬产能完全可以满足市场需求。
需要提示的是,以下四类人群慎用布洛芬:一是严重冠心病、心衰病史患者;二是严重的消化道溃疡出血病史患者;三是因慢性病治疗,需要联合使用抗血小板药物和抗凝药物的患者;四是严重肾功能不全患者。
问:武汉目前 “ 四类药品 ” 保障情况怎样?
全市药店 “ 四类药品 ” 品种丰富。建议消费者购药时,一是遵医嘱;二是经药店药师推荐购药;三是无症状者不需用药;四是对某些供求关系较紧张的药品,可选用替代药物。
市场监管部门已动员全市零售药店高度重视 “ 四类药品 ” 保供工作,依靠驻店药师化解供需矛盾,做好用药咨询服务,对于顾客点购药品缺货时,正确引导顾客选择替代药品。
全市各级药品经营企业都需要千方百计满足全体市民用药需求。
问:抗原检测是怎么回事?
判断病毒是否入侵有三种方式:核酸检测、抗原检测和抗体检测。抗原是病毒的外壳,可以更容易地被检测到。
与核酸检测相比,抗原检测操作更便捷,个人即可自检;速度更快,结果即检即出。
缺点是准确性较差,因此抗原检测仅用于早期筛查,核酸检测才是 “ 金标准 ”。
我市现有 3 家抗原检测试剂盒生产企业,日产量可满足全市三分之二以上人员检测需求。
问:是否一定要戴N95口罩?
口罩是个人卫生防护的 “ 第一道防线 ”,在应对疫情期间,科学合理佩戴并规范使用口罩是实现有效防护的重要保证。
普通人日常生活中的防护,佩戴普通医用外科口罩即可,去往人员密集及通风差的密闭场所,有条件的建议佩戴 N95 口罩。
市民朋友日常生活中如去空旷、空气流动性好的户外活动,在通风性较好的场所等,佩戴普通医用外科口罩能阻挡大部分带有病毒的飞沫进入呼吸道,起到预防病毒、细菌感染的作用。
N95 口罩,其口罩滤料对非油性颗粒物(如粉尘、酸雾、漆雾、微生物等)的过滤效率达到 95% 以上,是防护级别较高的口罩类型。
医护人员在接触呼吸道传染病患者时必须佩戴 N95 口罩;普通群众如果在医疗机构就医或陪同就医、取药时,探视高龄老年人、婴幼儿或有基础性疾病人员时,在商超、公共交通、公共楼宇电梯等人员密集及通风差的密闭场所时,有条件的建议佩戴 N95 口罩,为自己提供更强的保护力。
无论哪种口罩,规范佩戴都非常重要,一定要保证盖住口鼻,使口罩和脸部保持紧密贴合。
此外,如果长时间外出,最好随身携带备用口罩,4 小时更换一次。
当口罩被分泌物弄湿或弄脏,防护性能降低,建议立即更换。
问 : 市民如果遇到哄抬药价、不规范标价应如何处理?
广大群众和社会各界若发现价格违法行为,请保存好购物凭证、现场图片等相关证据,并通过拨打电话 12345、12315 等渠道进行投诉举报。
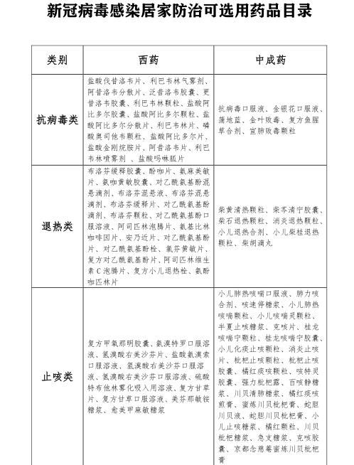
新冠病毒感染居家防治可选用药品目录
市民朋友们:新冠病毒感染目前尚无特效药可治,但对症治疗的方法很多,可供对症治疗的药品品种丰富,既有西药,又有中成药。市市场监管局对全市大型零售连锁药店在售的此类药品进行了收集整理,现予发布。针对新冠病毒感染居家防治,本目录包含了当前武汉药品零售市场绝大部分的可选用药品,市民有需求时可以参考选购,也可在药店药师推荐指导下,选购其他未列入本目录的药品。
上一篇:曾光:相信新冠终会降为丙类丙管
下一篇:张文宏:新冠最终会成季节性流行病
版权声明:本文内容来自网络或第三方平台,内容仅供参考娱乐,只为传播更多内容,如有侵权,请联系本站删除!联系邮箱:ccx0414@qq.com
生肖谜语
-
掩耳盗铃是什么生肖
2023-06-11
-
阳春白雪打一个生肖2023
2023-06-09
-
朋友聚会好酒好菜都上是指什么生肖
2023-05-15
-
阳春白雪打一个生肖
2023-04-21
-
2023年属兔的是什么命?
2023-01-19
-
2023年犯太岁的生肖,2023年犯太岁的生肖如何化解?
2023-01-19
-
一衣带水中的水原指?
2023-01-08
-
名气十足是什么生肖,最佳解释
2022-11-20
-
嚎啕大哭是什么生肖,最新解释
2022-11-20
-
狭路相逢是什么生肖,最新解释
2022-11-20
热文
- 3 天
- 7天
-
在线婚恋服务平台用户体验
随着互联网的发展和普及,越来越多的人选择使用在线婚恋服务平台来寻找自己的另一半。这些平台提供了一个方便、快捷的婚恋交友平台,让用户能够更好地选择和认识合适的对象。在这篇文章中,我将分享一些关于在线婚恋...
-
本地线上婚恋平台运营
本地线上婚恋平台运营是近年来婚恋市场的一大趋势。随着人们生活压力的增加,时间的紧张,越来越多的单身人士开始选择线上婚恋平台来寻找另一半。本地线上婚恋平台运营着眼于本地市场,通过互联网技术,为单身人士提...
-
婚恋交友平台的意义
婚恋交友平台是现代社会中相当重要的一个网上交流平台,其意义不可忽视。这些平台提供了一个便捷的方式,让人们可以在这里寻找到合适的伴侣,以及结交志同道合的朋友。婚恋交友平台使得人们能够在繁忙的生活中更容易...
-
靠谱会婚恋平台推荐
婚恋平台成为了许多单身人士寻找真爱的首选工具。市场上的婚恋平台琳琅满目,让人难以取舍。为了帮助广大单身朋友选择一个靠谱的婚恋平台,我向大家推荐一家值得信赖的平台——靠谱会婚恋平台。靠谱会婚恋平台以其独...
-
姑苏婚恋平台报价
随着社交网络和互联网的普及,姑苏地区的婚恋平台也逐渐兴起。这些平台为姑苏的单身男女提供了一个便捷的交友平台,帮助用户寻找到自己心仪的伴侣。很多人都会关心姑苏婚恋平台的报价问题。姑苏婚恋平台的报价是根据...
-
正规本地婚恋平台排名榜
随着婚恋市场的火爆发展,越来越多的单身人士开始借助婚恋平台寻找自己的另一半。不同的婚恋平台之间质量和信誉存在着很大的差异。为了帮助单身人士选择合适的平台,现将正规本地婚恋平台进行排名榜如下:第一名:缘...
-
现代婚恋平台排名榜名单
现代婚恋平台排名榜名单是近年来备受关注的话题之一。随着人们对婚恋方式的改变和互联网的普及,婚恋平台成为了许多单身人士寻找伴侣的首选。第一名:世纪佳缘。作为国内最大的婚恋平台之一,世纪佳缘以其严格的用户...
-
女性加入婚恋平台收费
女性加入婚恋平台收费,这是一个引发争议的话题。对于一些人来说,这种做法是合理的,因为婚恋平台需要维持运营和提供优质的服务,所以对女性会收取一定费用。也有人持反对意见,认为这是对女性的一种歧视和不公平对...
-
婚恋平台牵线成功率对比
随着社交媒体和互联网技术的快速发展,婚恋平台在人们的婚恋观念中扮演着越来越重要的角色。不同的婚恋平台在牵线成功率上存在着明显的差异。本文将比较几个知名婚恋平台的成功率。让我们来看一下重量级的婚恋平台—...
-
线上婚恋相亲平台界面清晰
随着科技的不断发展,越来越多的人选择通过线上婚恋相亲平台来寻找自己的另一半。一个清晰、简洁的界面对于这样的平台来说至关重要。一个好的界面设计可以让用户更加方便快捷地使用平台,提高用户的满意度和体验。清...
-
婚恋平台最新报道内容
婚恋平台在社交媒体的兴起和技术的发展推动下,得到了广大单身男女的青睐。最新的报道显示,婚恋平台在满足人们寻找伴侣的需求方面取得了巨大的成功。一方面,婚恋平台提供了更多选择的机会。以往,人们可能只能在工...
-
德国婚恋交友平台排名
德国婚恋交友平台以其高质量的服务和成功的匹配率而著名。下面将介绍一些在德国备受欢迎的婚恋交友平台排名。Parship是德国最大的婚恋交友平台之一。它致力于为寻找长期伴侣的人提供服务,并以其科学的匹配算...
-
男女婚恋服务平台推荐
随着社会发展的不断进步,男女婚恋服务平台逐渐成为人们寻找爱情的新方式。这些平台通过互联网技术的运用,为单身男女提供了一个便捷、高效的相亲渠道。在众多的婚恋平台中,有几个值得推荐的平台。XX婚恋平台是一...
-
离异婚恋服务平台用户体验
离异婚恋服务平台是近年来兴起的一种专门为离异家庭提供婚恋交友服务的平台。我是该平台的一位用户,今天我想和大家分享一下我的使用体验。这个平台非常注重用户的隐私保护。在注册过程中,平台要求提供一些基本信息...
-
中老年人婚恋平台推荐
随着社会的进步和科技的发展,越来越多的中老年人开始积极参与婚恋活动,寻找属于自己的幸福。在这个数字化时代,中老年人婚恋平台成为了他们寻找爱情的重要途径。本文将为大家推荐几个值得关注的中老年人婚恋平台。...
-
精英婚恋平台红娘服务
现代社会中,人们对于婚姻的要求越来越高。不同于传统的相亲方式,精英婚恋平台的红娘服务成为越来越多优秀单身人士追求高品质婚姻的首选。所谓精英婚恋平台红娘服务,是指专业婚恋机构为客户提供的高效、专业的婚恋...
-
婚恋平台的价格区别
在现如今的社会中,婚恋平台已经成为了很多人寻找爱情及婚姻伴侣的首选方式。不同的婚恋平台之间存在着价格的区别,这也是很多人在选择平台时考虑的因素之一。婚恋平台的价格区别主要体现在会员费用上。一些知名的婚...
-
高新区婚恋平台费用
在现代社会,互联网的发展使得各类社交平台成为人们生活中不可或缺的一部分。婚恋平台作为其中的一种,帮助人们寻找自己的另一半。在中国的高新区,婚恋平台费用成为了人们讨论的一个热门话题。高新区婚恋平台费用可...
-
白领婚恋交友平台界面清晰
随着社交媒体的普及和人们对于婚恋需求的增加,各类婚恋交友平台应运而生,其中以白领婚恋交友平台为代表。这类平台以满足白领群体的婚恋需求为核心,旨在为白领精英提供一个高效、安全、便捷的交友平台。而其中尤为...
-
婚恋服务平台功能开发流程
婚恋服务平台已经成为了现代社会中人们寻找爱情和伴侣的重要途径。为了满足人们对婚恋服务的需求,开发一款高效、安全、功能全面的婚恋服务平台变得尤为重要。下面将介绍一下婚恋服务平台功能开发的流程。第一步是需...




















